8kV from mains with TV flyback:
 

Last updated: 05. Dec 1999
Changes: page created :-)
 

DISCLAIMER: This device is dangerous and can cause damage of property and health or even death. I cannot take any responsibilty for any damage possibly resulting from using the device described here, or following the instructions given (nor for anything else you do!). So be careful, follow safety instructions and use common sense.

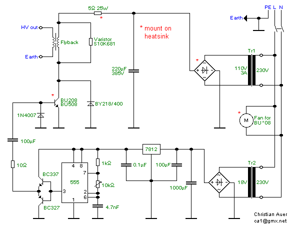
I built this circuit from Jochen's instructions, but I modified it in my way.

Here are some photos of my unit. Don't laugh, my unit is mounted on a wodden board :-)


 

[Back to Jochen's HV page]

Christian Auer
CA1@GMX.NET